你好,我是宫文学。
上一讲,我给你概要地介绍了一下Julia这门语言,带你一起解析了它的编译器的编译过程。另外我也讲到,Julia创造性地使用了LLVM,再加上它高效的分派机制,这就让一门脚本语言的运行速度,可以跟C、Java这种语言媲美。更重要的是,你用Julia本身,就可以编写需要高性能的数学函数包,而不用像Python那样,需要用另外的语言来编写(如C语言)高性能的代码。
那么今天这一讲,我就带你来了解一下Julia运用LLVM的一些细节。包括以下几个核心要点:
这样,在深入解读了这些问题和知识点以后,你对如何正确地利用LLVM,就能建立一个直观的认识了,从而为自己使用LLVM打下很好的基础。
好,首先,我们来了解一下Julia做即时编译的过程。
我们用LLDB来跟踪一下生成IR的过程。
$ lldb #启动lldb
(lldb)attach --name julia #附加到julia进程
c #让julia进程继续运行
首先,在Julia的REPL中,输入一个简单的add函数的定义:
julia> function add(a, b)
x = a+b
x
end
接着,在LLDB或GDB中设置一个断点“br emit_funciton”,这个断点是在codegen.cpp中。
(lldb) br emit_function #添加断点
然后在Julia里执行函数add:
julia> add(2,3)
这会触发Julia的编译过程,并且程序会停在断点上。我整理了一下调用栈的信息,你可以看看,即时编译是如何被触发的。

通过跟踪执行和阅读源代码,你会发现Julia中最重要的几个源代码:
我希望你能自己动手跟踪执行一下,这样你就会彻底明白Julia的运行机制。
在上一讲中,你已经通过@code_lowered和@code_typed宏,查看过了Julia的IR。
Julia的IR也经历了一个发展演化过程,它的IR最早不是SSA的,而是后来才改成了SSA形式。这一方面是因为,SSA真的是有优势,它能简化优化算法的编写;另一方面也能看出,SSA确实是趋势呀,我们目前接触到的Graal、V8和LLVM的IR,都是SSA格式的。
Julia的IR主要承担了两方面的任务。
第一是类型推断,推断出来的类型被保存到IR中,以便于生成正确版本的代码。
第二是基于这个IR做一些优化,其实主要就是实现了内联优化。内联优化是可以发生在比较早的阶段,你在Go的编译器中就会看到类似的现象。
你可以在Julia中写两个短的函数,让其中一个来调用另一个,看看它所生成的LLVM代码和汇编代码是否会被自动内联。
另外,你还可以查看一下传给emit_function函数的Julia IR是什么样子的。在LLDB里,你可以用下面的命令来显示src参数的值(其中,jl_(obj)是Julia为了调试方便提供的一个函数,它能够更好地显示Julia对象的信息,注意显示是在julia窗口中)。src参数里面包含了要编译的Julia代码的信息。
(lldb) expr jl_(src)
为了让你能更容易看懂,我稍微整理了一下输出的信息的格式:

你会发现,这跟用@code_typed(add(2,3))命令打印出来的信息是一致的,只不过宏里显示的信息会更加简洁:

接下来,查看emit_function函数,你就能够看到生成LLVM IR的整个过程。
LLVM的IR有几个特点:
基本上,生成IR的程序没那么复杂,就是用简单的语法制导的翻译即可,从AST或别的IR生成LLVM的IR,属于那种比较幼稚的翻译方法。
采用这种方法,哪怕一开始生成的IR比较冗余,也没有关系,因为我们可以在后面的优化过程中继续做优化。
在生成的IR里,会用到Julia的内建函数(Intrinsics),它代表的是一些基础的功能。
在JavaScript的编译器里,我们已经接触过内置函数(Built-in)的概念了。而在Julia的编译器中,内建函数和内置函数其实是不同的概念。
内置函数是标准的Julia函数,它可以有多个方法,根据不同的类型来分派。比如,取最大值、最小值的函数max()、min()这些,都是内置函数。
而内建函数只能针对特定的参数类型,没有多分派的能力。Julia会把基础的操作,都变成对内建函数的调用。在上面示例的IR中,就有一个add_in()函数,也就是对整型做加法运算,它就是内建函数。内建函数的目的是生成LLVM IR。Julia中有近百个内置函数。在intrinsics.cpp中,有为这些内置函数生成LLVM IR的代码。
这就是Julia生成LLVM IR的过程:遍历Julia的IR,并调用LLVM的IRBuilder类,生成合适的IR。在此过程中,会遇到很多内建函数,并调用内建函数输出LLVM IR的逻辑。
我们之所以会使用LLVM,很重要的一个原因就是利用它里面的丰富的优化算法。
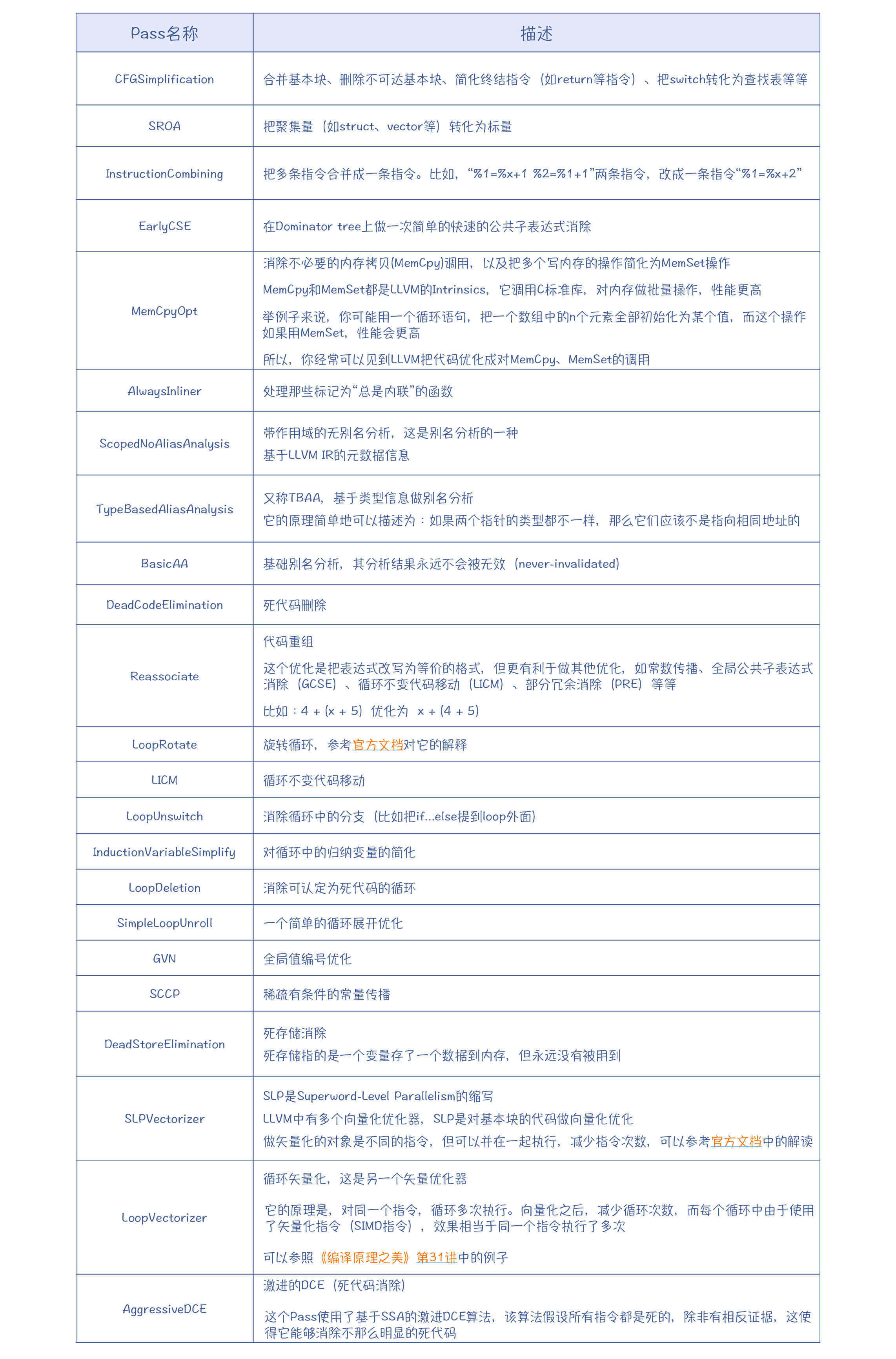
LLVM的优化过程被标准化成了一个个的Pass,并由一个PassManager来管理。你可以查看jitlayers.cpp中的addOptimizationPasses()函数,看看Julia都使用了哪些Pass。

LoopRotate:官方文档 / SLPVectorizer:官方文档 /《编译原理之美》:第31讲
上面表格中的Pass都是LLVM中自带的Pass。你要注意,运用好这些Pass,会产生非常好的优化效果。比如,某个开源项目,由于对性能的要求比较高,所以即使在Windows平台上,仍然强烈建议使用Clang来编译,而Clang就是基于LLVM的。
除此之外,Julia还针对自己语言的特点,写了几个个性化的Pass。比如:

这些个性化的Pass是针对Julia本身的语言特点而编写的。比如对于垃圾收集,每种语言的实现策略都不太一样,因此就必须自己实现相应的Pass,去插入与垃圾收集有关的代码。再比如,Julia是面向科学计算的,比较在意数值计算的性能,所以自己写了两个Pass来更好地利用CPU的一些特殊指令集。
emit_function函数最后返回的是一个模块(Module)对象,这个模块里只有一个函数。这个模块会被加入到一个JuliaOJIT对象中进行集中管理。Julia可以从JuliaOJIT中,查找一个函数并执行,这就是Julia能够即时编译并运行的原因。
不过,我们刚才说的都是生成LLVM IR和基于IR做优化。那么,LLVM的IR又是如何生成机器码的呢?对于垃圾收集功能,LLVM是否能给予帮助呢?在使用LLVM方面还需要注意哪些方面的问题呢?
在这里,我给你总结一下LLVM的功能,并带你探讨一下如何恰当地利用LLVM的功能。
通过这门课,你其实已经能够建立这种认识:编译器后端的工作量更大,某种意义上也更重要。如果我们去手工实现每个优化算法,为每种架构、每种ABI来生成代码,那不仅工作量会很大,而且还很容易遇到各种各样需要处理的Bug。
使用LLVM,就大大降低了优化算法和生成目标代码的工作量。LLVM的一个成功的前端是Clang,支持对C、C++和Objective-C的编译,并且编译速度和优化效果都很优秀。既然它能做好这几种语言的优化和代码生成,那么用来支持你的语言,你也应该放心。
总体来说,LLVM能给语言的设计者提供这样几种帮助:
你可以通过LLVM的API,从你的编译器的前端生成LLVM IR,然后再调用各种分析和优化的Pass进行处理,就能达到优化目标。
LLVM还提供了一个框架,让你能够编写自己的Pass,满足自己的一些个性化需求,就像Julia所做的那样。
LLVM IR还有元数据功能,来辅助一些优化算法的实现。比如,在做基于类型的别名分析(TPAA)的时候,需要用到在前端解析中获得类型信息的功能。你在生成LLVM IR的时候,就可以把这些类型信息附加上,这样有助于优化算法的运行。
LLVM支持对x86、ARM、PowerPC等各种CPU架构生成代码的功能。同时,你应该还记得,在第8讲中,我说过ABI也会影响代码的生成。而LLVM,也支持Windows、Linux和macOS的不同的ABI。
另外,你已经知道,在目标代码生成的过程中,一般会需要三大优化算法:指令选择、寄存器分配和指令排序算法。LLVM对此同样也给予了很好的支持,你直接使用这些算法就行了。
最后,LLVM的代码生成功能对CPU厂家也很友好,因为这些算法都是目标独立(Target-independent)的。如果硬件厂家推出了一个新的CPU,那它可以用LLVM提供的TableGen工具,来描述这款新CPU的架构,这样我们就能使用LLVM来为它生成目标代码了。
LLVM还支持垃圾收集的特性,比如会提供安全点、读屏障、写屏障功能等。这些知识点我会在第32讲“垃圾收集”的时候带你做详细的了解。
我们知道,代码的跟踪调试对于程序开发是很重要的。如果一门语言是生成机器码的,那么要实现跟踪调试,我们必须往代码里插入一些调试信息,比如目标代码对应的源代码的位置、符号表等。这些调试信息是符合DWARF(Debugging With Attributed Record Formats,使用有属性的记录格式进行调试)标准的,这样GDB、LLDB等各种调试工具,就可以使用这些调试信息进行调试了。
LLVM内置了对JIT的支持。你可以在运行时编译一个模块,生成的目标代码放在内存里,然后运行该模块。实际上,Julia的编译器能够像普通的解释型语言那样运行,就是运用了LLVM的JIT机制。
LLVM还在不断提供新的支持,比如支持在程序链接的时候进行过程间的优化,等等。
总而言之,研究Julia的编译器,就为我们使用LLVM提供了一个很好的样本。你在有需要的时候,也可以作为参考。
今天这一讲,我们主要研究了Julia如何实现中后端功能的,特别是在这个过程中,它是如何使用LLVM的,你要记住以下要点:
本讲的思维导图我也给你整理出来了,供你参考和复习回顾知识点:

LLVM强调全生命周期优化的概念。那么我们来思考一个有趣的问题:能否让Julia也像Java的JIT功能一样,在运行时基于推理来做一些激进的优化?如何来实现呢?欢迎在留言区发表你的观点。
© 2019 - 2023 Liangliang Lee. Powered by gin and hexo-theme-book.